Suppr超能文献

DLX6-AS1 通过调控 miR-181a-5p/miR-382-5p/CELF1 轴激活促进肺鳞癌细胞对顺铂的获得性耐药。

DLX6-AS1 activated by H3K4me1 enhanced secondary cisplatin resistance of lung squamous cell carcinoma through modulating miR-181a-5p/miR-382-5p/CELF1 axis.

机构信息

Department of Radiation Oncology, The First Affiliated Hospital of Xi'an Jiaotong University, Xi'an, 710061, Shaanxi, China.

Department of Thoracic Surgery, The First Affiliated Hospital of Xi'an Jiaotong University, No.277, Yanta West Road, Xi'an, 710061, Shaanxi, China.

出版信息

Sci Rep. 2021 Oct 25;11(1):21014. doi: 10.1038/s41598-021-99555-8.

Abstract

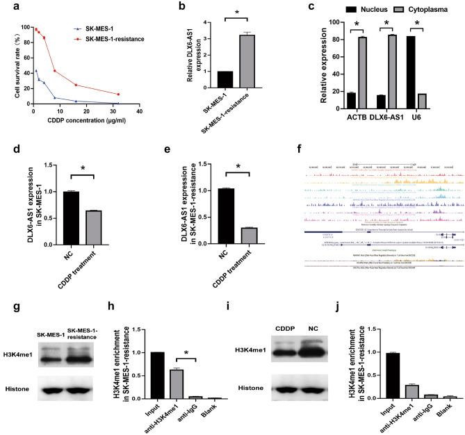
Cisplatin (CDDP) based chemotherapy is widely used as the first-line strategy in treating non-small cell lung cancer (NSCLC), especially lung squamous cell carcinoma (LUSC). However, secondary cisplatin resistance majorly undermines the cisplatin efficacy leading to a worse prognosis. In this respect, we have identified the role of the DLX6-AS1/miR-181a-5p/miR-382-5p/CELF1 axis in regulating cisplatin resistance of LUSC. qRT-PCR and Western blot analysis were applied to detect gene expression. Transwell assay was used to evaluate the migration and invasion ability of LUSC cells. CCK-8 assay was used to investigate the IC50 of LUSC cells. Flow cytometry was used to test cell apoptosis rate. RNA pull-down and Dual luciferase reporter gene assay were performed to evaluate the crosstalk. DLX6-AS1 was aberrantly high expressed in LUSC tissues and cell lines, and negatively correlated with miR-181a-5p and miR-382-5p expression. DLX6-AS1 expression was enhanced by H3K4me1 in cisplatin resistant LUSC cells. Besides, DLX6-AS1 knockdown led to impaired IC50 of cisplatin resistant LUSC cells. Furthermore, DLX6-AS1 interacted with miR-181a-5p and miR-382-5p to regulate CELF1 expression and thereby mediated the cisplatin sensitivity of cisplatin resistant LUSC cells. DLX6-AS1 induced by H3K4me1 played an important role in promoting secondary cisplatin resistance of LUSC through regulating the miR-181a-5p/miR-382-5p/CELF1 axis. Therefore, targeting DLX6-AS1 might be a novel way of reversing secondary cisplatin resistance in LUSC.

摘要

顺铂(CDDP)为基础的化疗广泛应用于治疗非小细胞肺癌(NSCLC),尤其是肺鳞状细胞癌(LUSC)的一线治疗策略。然而,继发性顺铂耐药性主要削弱了顺铂的疗效,导致预后更差。在这方面,我们已经确定了 DLX6-AS1/miR-181a-5p/miR-382-5p/CELF1 轴在调节 LUSC 顺铂耐药性中的作用。应用 qRT-PCR 和 Western blot 分析检测基因表达。Transwell 分析用于评估 LUSC 细胞的迁移和侵袭能力。CCK-8 分析用于研究 LUSC 细胞的 IC50。流式细胞术用于检测细胞凋亡率。RNA 下拉和双荧光素酶报告基因检测用于评估相互作用。DLX6-AS1 在 LUSC 组织和细胞系中异常高表达,与 miR-181a-5p 和 miR-382-5p 的表达呈负相关。在顺铂耐药的 LUSC 细胞中,H3K4me1 增强了 DLX6-AS1 的表达。此外,DLX6-AS1 敲低导致顺铂耐药的 LUSC 细胞的 IC50 受损。此外,DLX6-AS1 与 miR-181a-5p 和 miR-382-5p 相互作用,调节 CELF1 表达,从而介导顺铂耐药的 LUSC 细胞对顺铂的敏感性。H3K4me1 诱导的 DLX6-AS1 通过调节 miR-181a-5p/miR-382-5p/CELF1 轴在促进 LUSC 的继发性顺铂耐药中起重要作用。因此,针对 DLX6-AS1 可能是逆转 LUSC 继发性顺铂耐药的一种新方法。

https://cdn.ncbi.nlm.nih.gov/pmc/blobs/a916/8546124/29c51c2e310a/41598_2021_99555_Fig1_HTML.jpg

文献AI研究员

20分钟写一篇综述,助力文献阅读效率提升50倍。

立即体验

用中文搜PubMed

大模型驱动的PubMed中文搜索引擎

马上搜索

文档翻译

学术文献翻译模型,支持多种主流文档格式。

立即体验