Suppr超能文献

循环肺癌外泌体损害肠道干细胞生态位。

Circulating lung cancer exosomes damage the niche of intestinal stem cells.

作者信息

Wang Ke, Xu Lu, Feng Jianhua, Wang Shubin, Wang Xi, Zou Junyi, Xu Zhenni, Huang Lingxiao, Jiang Wenjun, Zhou Jin, Lei Xudan, Liu Dengqun

机构信息

Department of Oncology, Sichuan Cancer Hospital & Institute, Sichuan Clinical Research Center for Cancer, Sichuan Cancer Center, School of Medicine, University of Electronic Science and Technology of China, Chengdu, China.

Radiation Oncology Key Laboratory of Sichuan Province, Department of Experimental Research, Sichuan Cancer Hospital & Institute, Sichuan Clinical Research Center for Cancer, Sichuan Cancer Center, School of Medicine, University of Electronic Science and Technology of China, Chengdu, China.

出版信息

Transl Lung Cancer Res. 2025 Mar 31;14(3):718-735. doi: 10.21037/tlcr-24-758. Epub 2025 Mar 10.

Abstract

BACKGROUND

Cancer-associated weight loss occurs frequently in patients with advanced lung cancer. Many studies have demonstrated that tumor-derived exosomes could mediate the interplay between tumor cells and distal organs. In this study, we explored the interaction between lung cancer cell-derived exosomes (LCCDEs) and the niche of intestinal stem cells (ISCs).

METHODS

Lewis lung carcinoma-1 (LLC1)-conditional medium (LLC1-CM), N,N'-Bis[5-(2,3-dihydro-1H-indol-1-yl)pentyl]-1,6-hexanediamine (GW4869)-conditional medium (GW4869-CM), LCCDEs and phosphate-buffered saline (PBS) were used to treat 6- to 8-week-old healthy male C57BL/6J mice (18-22 g) and B6.129P2-Lgr5/J (Lgr5-EGFP-IRES-creERT2) mice (Lgr5-EGFP mice). Additionally, enteroids were treated with LLC1-CM, A549 human lung adenocarcinoma cells (A549)-CM, LCCDEs of LLC1 cells and A549 cells and PBS. LCCDEs were characterized by transmission electron microscopy, Western blot, and nanoparticle tracking analysis. The influence of LCCDEs on intestine and ISCs was explored by hematoxylin & eosin staining, proliferation, differentiation, enteroid culture, and quantitative polymerase chain reaction. PKH26-labeled LCCDEs were detected in intestinal epithelial cell line 6 (IEC-6) cells and Lgr5-EGFP mice. The changes of ISCs' niche caused by LCCDEs were examined by p-S6, pERK1/2 and p-STAT3 immunostaining.

RESULTS

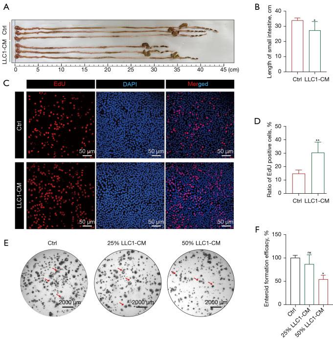
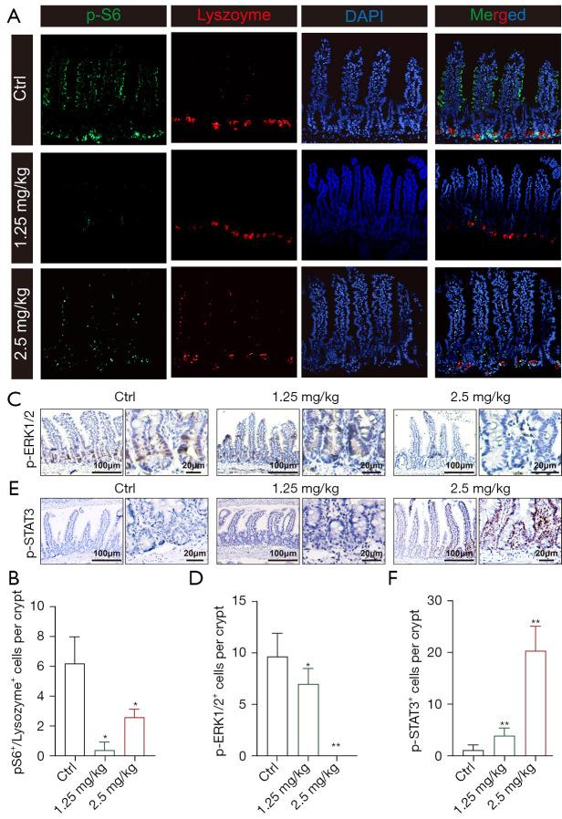
LLC1-CM damaged the small intestines and small intestinal organoids. The inhibition of exosomes by GW4869 partially alleviated these effects. Purified LCCDEs altered the structure of the intestines, changed the proliferation and differentiation of ISCs and inhibited the growth of enteroids. In addition, PKH26-labeled LCCDEs entered the cytoplasm of IECs and Paneth cells and changed the messenger ribonucleic acid (mRNA) expression of many genes, including stem cell marker genes, growth factor genes, and epithelial marker genes. Mechanistically, LCCDEs decreased mTORC1 activity in Paneth cells and inhibited p-ERK1/2 signaling in ISCs.

CONCLUSIONS

We demonstrated that circulating exosomes derived from lung cancer could impair ISCs and alter their niche in mice, which further explained the interaction between lung cancer and the gastrointestinal tract. This study proposes a promising and novel therapy to overcome weight loss in patients by decreasing LCCDEs secretion and blocking their binding to the intestine, which might be a feasible therapeutic approach in future clinical practice.

摘要

背景

癌症相关的体重减轻在晚期肺癌患者中经常发生。许多研究表明,肿瘤来源的外泌体可以介导肿瘤细胞与远端器官之间的相互作用。在本研究中,我们探讨了肺癌细胞来源的外泌体(LCCDEs)与肠干细胞(ISCs)生态位之间的相互作用。

方法

使用Lewis肺癌-1(LLC1)条件培养基(LLC1-CM)、N,N'-双[5-(2,3-二氢-1H-吲哚-1-基)戊基]-1,6-己二胺(GW4869)条件培养基(GW4869-CM)、LCCDEs和磷酸盐缓冲盐水(PBS)处理6至8周龄健康雄性C57BL/6J小鼠(18-22克)和B6.129P2-Lgr5/J(Lgr5-EGFP-IRES-creERT2)小鼠(Lgr5-EGFP小鼠)。此外,用LLC1-CM、A549人肺腺癌细胞(A549)-CM、LLC1细胞和A549细胞的LCCDEs以及PBS处理肠类器官。通过透射电子显微镜、蛋白质印迹和纳米颗粒跟踪分析对LCCDEs进行表征。通过苏木精和伊红染色、增殖、分化、肠类器官培养和定量聚合酶链反应探讨LCCDEs对肠道和ISCs的影响。在肠上皮细胞系6(IEC-6)细胞和Lgr5-EGFP小鼠中检测PKH26标记的LCCDEs。通过p-S6、pERK1/2和p-STAT3免疫染色检查LCCDEs引起的ISCs生态位变化。

结果

LLC1-CM损伤小肠和小肠类器官。GW4869对外泌体的抑制部分减轻了这些影响。纯化的LCCDEs改变了肠道结构,改变了ISCs的增殖和分化,并抑制了肠类器官的生长。此外,PKH26标记的LCCDEs进入IECs和潘氏细胞的细胞质,并改变了许多基因的信使核糖核酸(mRNA)表达,包括干细胞标记基因、生长因子基因和上皮标记基因。机制上,LCCDEs降低了潘氏细胞中mTORC1的活性,并抑制了ISCs中的p-ERK1/2信号传导。

结论

我们证明,肺癌来源的循环外泌体可损害小鼠的ISCs并改变其生态位,这进一步解释了肺癌与胃肠道之间的相互作用。本研究提出了一种有前景的新疗法,通过减少LCCDEs的分泌并阻断它们与肠道的结合来克服患者的体重减轻,这可能是未来临床实践中一种可行的治疗方法。

https://cdn.ncbi.nlm.nih.gov/pmc/blobs/6990/12000945/1e46c61827b5/tlcr-14-03-718-f1.jpg

文献AI研究员

20分钟写一篇综述,助力文献阅读效率提升50倍。

立即体验

用中文搜PubMed

大模型驱动的PubMed中文搜索引擎

马上搜索

文档翻译

学术文献翻译模型,支持多种主流文档格式。

立即体验